Instance Verification Kit (IVK)
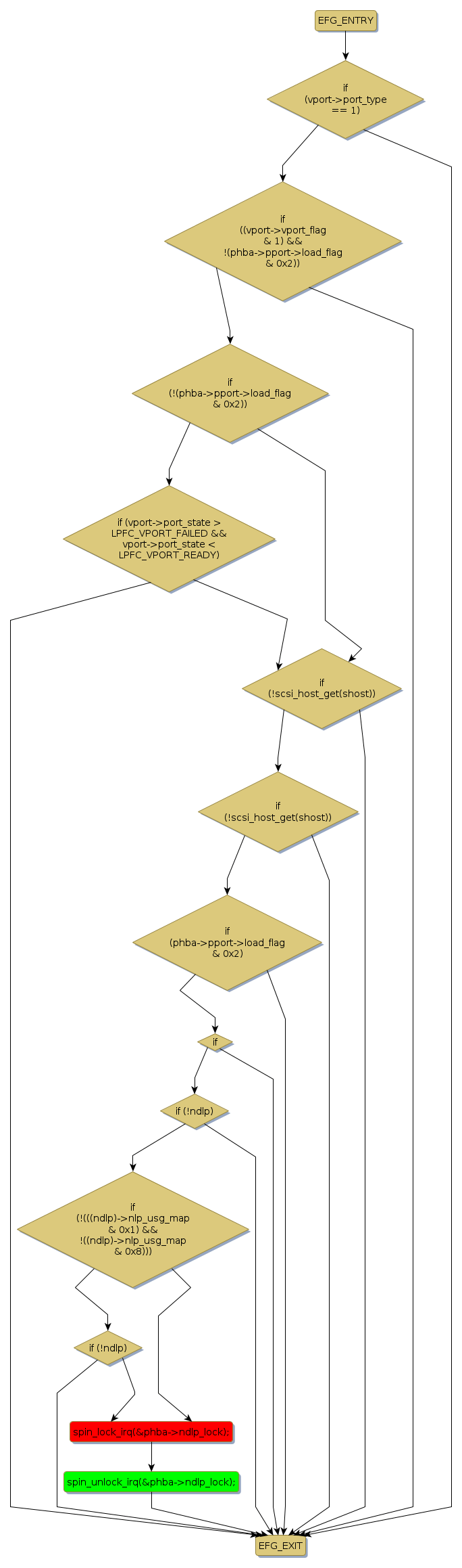
spin lock @ [20074+32+/linux-3.19-rc1/drivers/scsi/lpfc/lpfc_vport.c]
Instance Signature: ndlp_lock
|
The Matching Pair Graph:
|
|
Function Name
|
Control Flow Graph (CFG)
|
Events Flow Graph (EFG)
|
Source Correspondence
|
|
lpfc_vport_delete
|
|
|
[16430+17+/linux-3.19-rc1/drivers/scsi/lpfc/lpfc_vport.c]
|